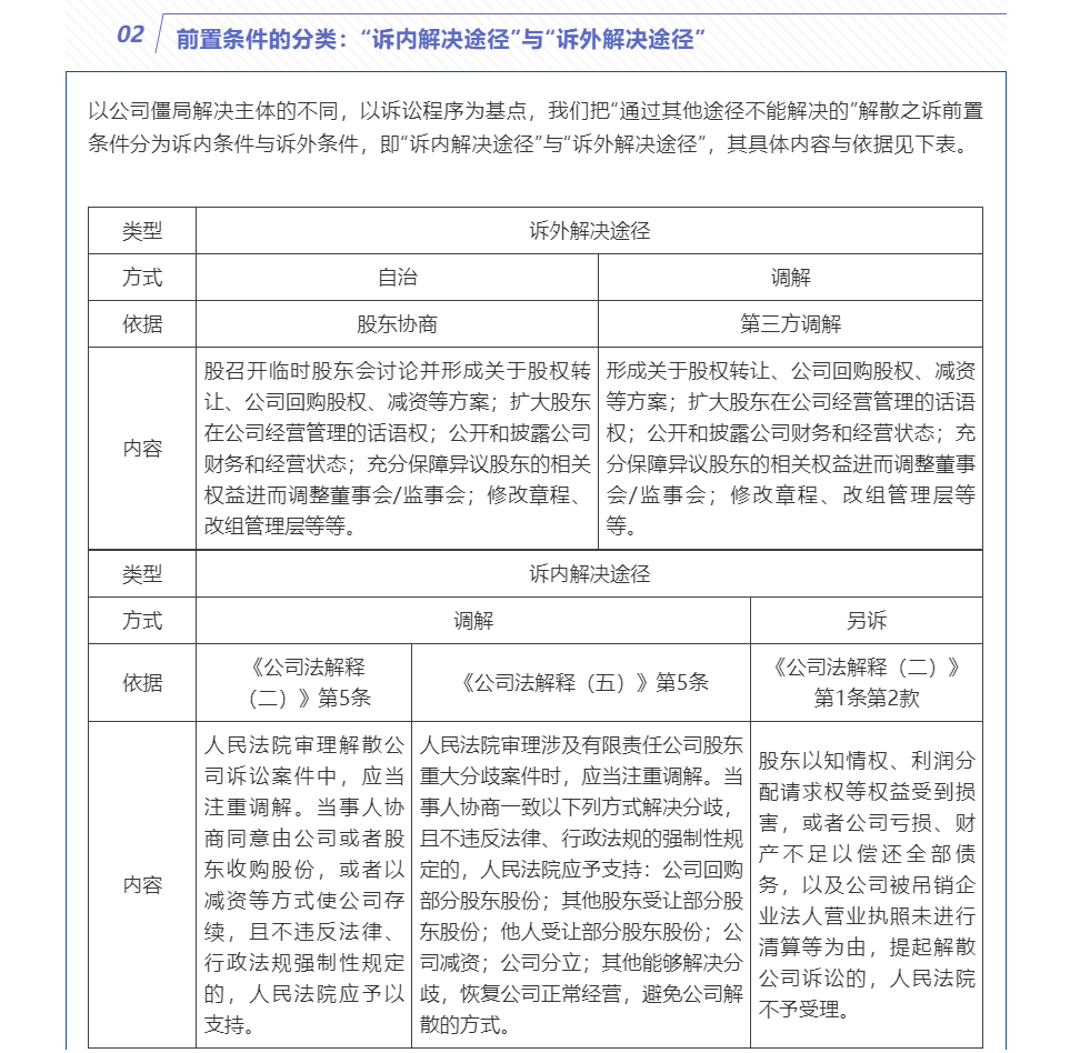
会社解散訴訟における「他の手段では解決できない」前提条件の段階的見直し |ジパングカジノ業務









この記事の著者: 上海神豪法律事務所ジパングカジノ任雪強

この記事の内容は、著者の個人的な見解を表すものであり、法律、判例、および彼自身の経験に対する著者の個人的な理解に基づいています。その正確性を完全に保証するものではありません。 Shenhao Law Firm による法的意見や法律の解釈を表すものではありません。
この記事はもともと神豪法律事務所のジパングカジノによって作成されたものであり、著作権は署名した著者に属します。転載には著者の同意が必要です。この記事はWeChatの転送機能を利用して全文をそのまま転送することができます。その全部または一部をコピーその他の方法で他のアカウントに再公開することは禁止します。法的アドバイスやその他の専門家の意見が必要な場合は、関連する資格を持つ専門家から専門的な法的支援を求める必要があります。