


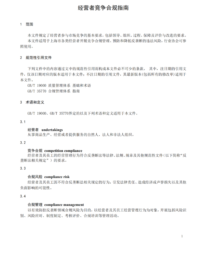
最近、ネットカジノ現地基準「事業者向け競争遵守ガイドライン」が正式に発表されました。企業が全面的な競争コンプライアンス構築を実施するよう導くための国内初の推奨地域基準として、「コンプライアンスガイド」の導入は、競争政策の実施を強化するネットカジノの試験プログラムの最新の成果となったは、国内の独占禁止法および規制の包括的な実施を促進するだけでなく、国際的な規制環境と連携し、ネットカジノ基準の国際適用の一例となることが期待されています。
今回発表されたネットカジノ現地基準は、企業の生産と運営の全プロセスに焦点を当てており、独占禁止法の関連規定に従って、経営者が市場競争に参加するための基本的な要件を規定しており、リーダーシップ、組織、プロセス、保証、評価、改善要件などを含んでいる。競争遵守管理を行うためには、市内のあらゆる事業者が対象となります。業界団体もこの規格を参考にして競争コンプライアンス管理を行うことができます。国内外の関連部門や業界団体も、事業者向けの競争コンプライアンス指導の参考として標準化内容を活用できる。
企業に体系的なガイダンスを提供
生産と運用の全プロセスを通じて
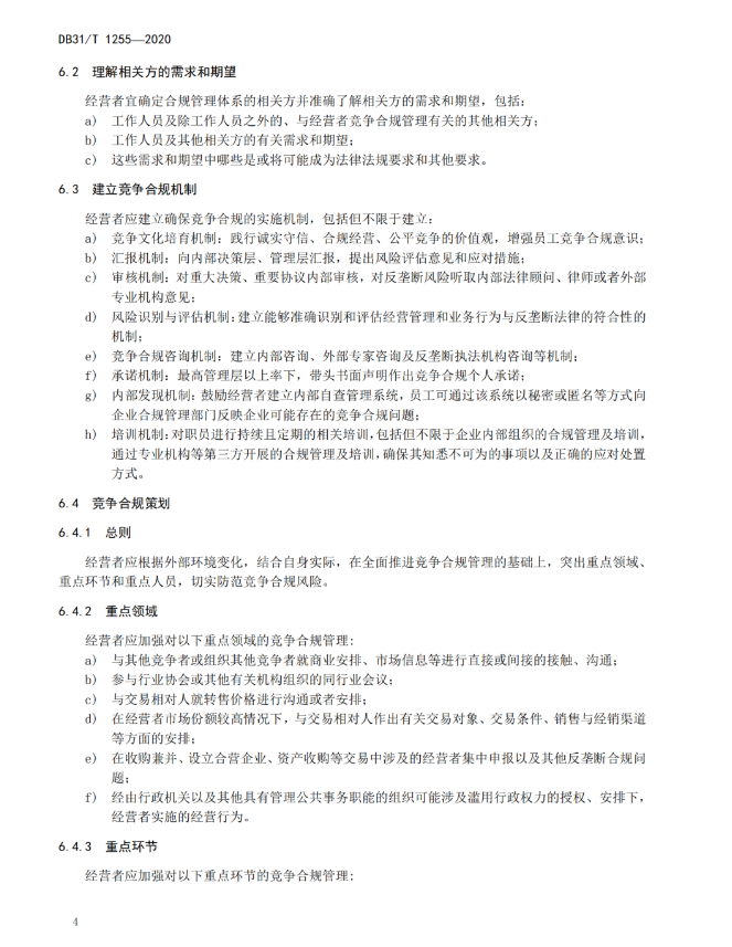
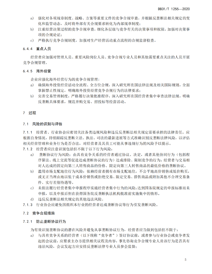
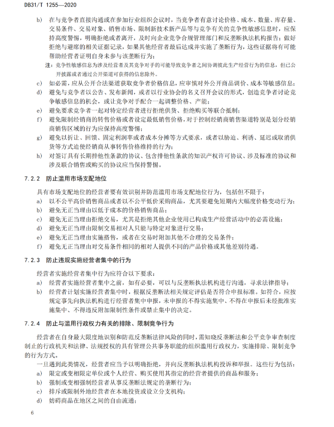
この規格は、競争コンプライアンスを別個のリンクとはみなさず、この概念と実践を企業の生産と運営のプロセス全体に統合します。企業のビジネスのあらゆる側面でコンプライアンスを考慮し、コンプライアンスの考慮事項と計画を統合し、違反リスクを特定して制御し、強化されたトレーニングを通じて全従業員のコンプライアンス意識を高め、体系的なリスク防止メカニズムを形成することが求められています。企業は、文化の醸成、トレーニング、ハイレベルなレビュー、階層ごとの責任の履行、レビューとリスクの特定と評価の強化、および内部発見メカニズムの確立の観点から始めて、体系的な競争コンプライアンスメカニズムを確立することが推奨されます。 PDCAの観点から、競争遵守能力の向上をシステム計画と継続的改善の総合的な検討にまで高めます。
現在の企業標準との「互換性」
競争コンプライアンス システムの確立を奨励する
この地域標準は、競争コンプライアンスの全体的な枠組みの下にあり、企業が独自の管理システムの確立とビジネスの現実を組み合わせ、競争コンプライアンスの全体的な要件を企業の生産および運営プロセス全体に統合し、法律や規制の要件を正確に把握し、正常な運営を確保するために、自社の状況に応じてそれを継続的に改良および改善するのに役立ちます。企業の現在の管理基準と互換性があり、企業は元の管理システムを壊して再構築する必要がありません。規格作成の過程で、既存の一般管理システムの要件が十分に考慮されるため、企業は競争コンプライアンス管理業務を国際的に受け入れられた管理モデルに統合することができ、競争においてさらなる管理コストをかけずに競争コンプライアンス業務を効果的に実行できます。
高度な管理概念に基づく
企業の競争とコンプライアンスのベンチマークを確立する
この規格は、海外の成熟した経験とISO 19600-2014「コンプライアンス管理システムガイド」などの国際規格を参照し、優れたパフォーマンスなどの高度な管理モデルの概念を導入し、競争力のあるコンプライアンスベンチマークを確立し、業界全体のコンプライアンス業務をリードするよう努めています。この規格は、競争とコンプライアンスを中心とした総合的な品質管理の観点から、全員参加、全従業員の信頼を基本とし、科学的かつ厳格な全工程手段を用いて法令違反の予防性を高めるという体系的な考え方に基づいています。これは、企業自身、従業員、サプライヤー、パートナー、または社会やその他の関係者が法令違反を回避し、企業が長期的に合法的な運営を達成できるようにするための管理アプローチです。
添付ファイル: ネットカジノの現地基準「通信事業者の競争遵守ガイドライン」:













