



1ルーレットカジノ所の株式市場のご紹介}
ユニコーンのような大規模な新興企業にとって、ナスダックは間違いなく最も魅力的な証券市場の 1 つです。しかし、まだそれほど大きな規模に達していない新興企業にとって、ナスダックはIPOコストなどの理由からすべての企業に適しているわけではありません。 GEMやCatalystと比較して、ルーレットカジノ所も注目されるべきだと筆者は考えています。 2020年末にルーレットカジノ所が発表したデータによると、2020年のルーレットカジノ所GEMの売買高は、443兆円、前年同期と比較して、香港 GEM とシンガポール カタリストの取引高は11兆円そして12兆円;なお、2020年のルーレットカジノ所GEMの年間売買高の回転率}467%、香港 GEM との比較66%そしてシンガポールの触媒146%(ルーレットカジノ所「ルーレットカジノ所に上場する外国企業(2021年4月)」)。
再編前、ルーレットカジノ所は次の部門に分割されていました:
Topix マーケット セクション 1 (国内外の代表的な企業の株式市場)
Topix市場第2部(Topix第1部後の中堅企業向け株式市場)
JASDAQ (GEM と同様、主に新興企業向けの市場)
東証マザーズ市場(TSE MASTERS MARKET、英語: Mothers、高成長株と新興株の市場)
TOKYO PRO Market (専門的な知識を持つプロの投資家のみ)
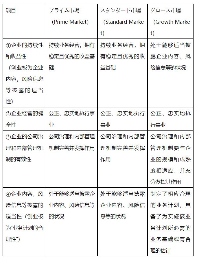
上記の分類の方が馴染みがあるかもしれませんが、2022年4月のルーレットカジノ所の再編に伴い、上記の各証券市場の分類方法は廃止されます。ルーレットカジノ所は、企業規模に基づいて最初の 4 つのセクターを 3 つのセクターに再分割しました。
プライム マーケット
スタンダードマーケット (スタンダードマーケット)
成長市場
同時に、TOKYO PRO Marketは維持されました。なお、本部門は特別部門として再編の影響はございません。一般投資家向けではないため、上場審査要件等の内容については本記事では説明しません。
2022年12月6日現在、ルーレットカジノ所に上場している企業数は合計3,852社(海外企業6社)で、内訳はプライムマーケット1,836社(外資系1社)、スタンダードマーケット1,451社(外資系2社)、グロースマーケット502社(外資系3社)です。理論的には、日本の法律に基づいて設立されていない海外企業は、原則としてどの市場にも上場申請することができます。海外企業については、原則として日本の法律に基づいて定められた国内企業と同様の審査条件が適用されます。ただし、海外企業が海外法に基づいて設立された法人であることを考慮すると、海外企業が設立される国内法の法制度や実務については、さらに考慮する必要がある。
2プロセス

海外企業がルーレットカジノ所に上場申請する場合、審査には通常3~4か月かかります。ルーレットカジノ所の承認後、約1か月間の公募期間を設けます。そのため、申請から実際の上場までは4~5ヶ月程度かかります。もちろん、審査に必要な具体的な時間は、申請会社の具体的な状況や証券会社の募集方針に基づいて決定されるべきです。例えば、プライムマーケットの上場審査要件には、申請時期に加えて、申請の3年前に取締役会を設置するという要件も含まれている。通常、申請までの準備期間は3年程度かかります。
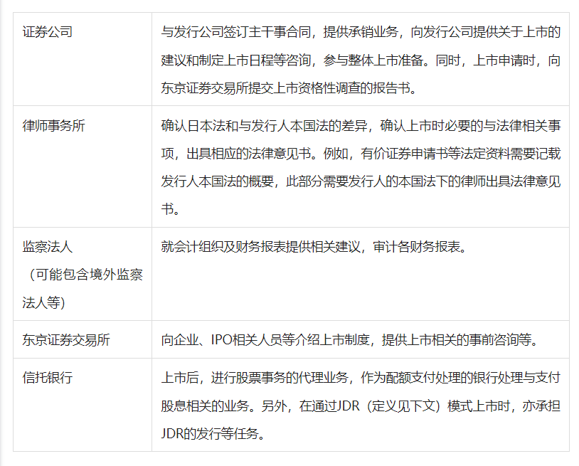
3サービスプロバイダーのタスクの紹介

画像出典:ルーレットカジノ所「外国企業に適用される新規制」(2022年4月版)

IV海外企業の上場計画}
(1)海外法人としてルーレットカジノ所に上場申請する
海外法人としてルーレットカジノ所に上場するための直接申請は、次の 2 つのカテゴリーに分かれています。
① 海外法人の株式を直接「海外株式の直接上場」(以下「直接上場プラン」といいます。)の申請を行う。
② JDR(Japanese Depositary Receipt、日本預託証券)を利用して「JDR海外株式上場」(以下「JDR上場プラン」といいます)を申請します。
JDR上場計画は、信託法に従って日本で発行される受益証券の受託証券として外国証券を使用することを指します。アメリカの ADR (アメリカ預託証券) およびヨーロッパの GDR (グローバル預託証券) と同じ海外の株式、債券、ETF等を国内で流通させるために設けられた仕組み。日本では2007年9月の金融商品取引法改正によりこの制度が導入されました。JDR上場計画は、保管契約に基づいて発行されるADRやGDRとは異なります。その発行は日本の信託法(以下「信託法」といいます。)に基づき行われます。したがって、「信託契約」の内容は、信託法の強行規定に違反するものであってはなりません。 JDRモデルの受益者は信託法に基づく保護の対象となり、受託者(信託銀行等)は信託法に基づく受託者責任その他の制限を受けます。
(2) 国内法人の組織再編によるルーレットカジノ所への上場申請
組織再編により日本の法人として上場申請することを選択した場合は、まず海外企業を日本の法人に切り替える必要があります。この事業では、対応するコストの増加に加えて、会社の元の株主が所在地の国で高額の税金を支払う必要がある可能性があるというリスクも考慮する必要があります。さらに、海外企業が日本で法人化を完了する場合、日本の法人上場の要件を満たすために、日本の会社法の要件に従って企業構造を再策定する必要があります。以上の理由から、筆者は当面この上場モデルを省略することにしました。もちろん、このモデルは飾りではありません。近年では、株式会社Kudan(2018年)、株式会社Kaizen Platform(2020年)、Appier Group株式会社(2021年)がこのモデルによりルーレットカジノ所GEMへの上場を果たした例もあります。
V会計基準
日本の金融庁が海外企業が 2 つの条件を満たしていると判断した場合:① 外国企業には本国の非上場企業に対する財務書類開示制度がある。 ②金融庁長官は公共の福祉や投資者保護に不備がないと認めた}、海外企業は、自国の公財務書類で使用されている会計基準を日本の法定公文書に採用することができます。
現在、実際上、日本の金融庁は米国とシンガポールで上記の条件を満たす例を認めています。米国企業は米国会計原則(USGAAP)を選択でき、シンガポール企業はシンガポール財務報告基準(SFPS)またはシンガポール財務基準(国際)(SFRS(I))または国際財務報告基準(IFRS)を選択できると推測されています。ただし、企業の個体差を考慮すると、米国法やシンガポール法に基づいて設立された海外企業であっても、事前に金融庁との連絡が必要です。
非上場企業の財務書類の開示制度に関して、我が国の中国証券監督管理委員会は、2019年12月18日の中国証券監督管理委員会の2019年第5回常務会議において、「非上場公開企業の情報開示管理に関する措置」(中国証券監督管理委員会命令第162号)を審議し、承認した。この規定は、株式が公的譲渡に上場されている非上場企業の定期報告書と臨時報告書の開示に適用される。国立証券取引所システムに基づく。関連法規を遵守した中国企業がルーレットカジノ所に上場申請を行う場合、「外国企業が自国に財務文書開示制度を導入している非上場企業を有している」という条件を満たしていると認められても、金融庁が「公共の福祉や投資者保護に不備がない」と認識しているかは不明。日本の金融庁が承認しない場合でも、外国企業は日本の会計原則(JGAAP)に従って連結財務諸表と個別財務諸表を作成する必要がある。
6海外企業の上場審査要件(形式要件・実質要件)
(1)プライムマーケット



(2)スタンダードマーケット (スタンダードマーケット)


(3) 成長市場


(4) 実体審査要件


7出品手数料(サービスプロバイダー手数料を除く)
(1)新規掲載手数料(日本円)

①上記の定率手数料とは、以下のアからハまでに定める日本国内に住所を有する法人及び個人が保有する外国株式の数と上記アからハまでに定める数値を乗じた上記外国株式の数との割合に基づき、上場外国株式の数に2銭、2リットル、2セントを乗じて得た額をいいます。
5%以上 1/10
2%超5%未満 1/20
2%以下 1/50
②GEMの総費用の上限は2,000万円です。
(2)年間掲載料(円)

参考:「外国会社に適用される新規制」ルーレットカジノ所2022年4月版
この記事は、2022 年 12 月 20 日の WeChat 公開アカウント「日本の商法実務」からのツイートに由来しています。著者: 上海神豪法律事務所の弁護士李強

この記事の内容は、著者の個人的な見解を表すものであり、法律、判例、および彼自身の経験に対する著者の個人的な理解に基づいています。その正確性を完全に保証するものではありません。 Shenhao Law Firm による法的意見や法律の解釈を表すものではありません。
この記事はもともと神豪法律事務所の弁護士によって作成されました。著作権は署名された著者に属します。転載には著者の同意が必要です。この記事はWeChatの転送機能を利用して全文をそのまま転送することができます。その全部または一部をコピーその他の方法で他のアカウントに再公開することは禁止します。
法的アドバイスやその他の専門家の意見が必要な場合は、関連する資格を持つ専門家から専門的な法的支援を求める必要があります。
