


ビジネス環境を最適化する基本的な目的は、社会的生産力を解放および発展させ、現代の経済システムを構築することです。現代経済の本質は合法経済であるため、ビジネスにおける法的環境は最も基本的かつ重要です。
資金調達、資本市場の活性化、取引の安全性の確保、金融リスクの防止と解決の重要な手段として、カジノ日本制度は我が国の民法の重要な部分を占めています。また、合法化されたビジネス環境を促進する役割も果たします。この記事では、カジノ日本制度が合法化されたビジネス環境の構築にどのように役立つかに焦点を当てます。
2020年11月13日、民法とビジネス環境の最適化に焦点を当てることをテーマとした第28回中国民主連盟法治サロンにおいて、この記事は内容の共有と議論のための優れた論文として使用されました。
ビジネス環境の概要
ビジネス環境とは何ですか?この用語が最初に登場したのは、世界銀行の「ビジネスを行う」プロジェクトであり、これは 190 の経済圏および一部の地方都市におけるビジネス規制とその実施を客観的に評価するものであるため、世界銀行は、「ビジネス環境」とは、その国または地域での事業の立ち上げと運営の容易さであると考えています。我が国の「ビジネス環境の最適化に関する規則」第 2 条で言及されているビジネス環境とは、企業およびその他の市場主体による市場経済活動に関与する制度的要因および条件を指します。一般的に言えば、ビジネス環境とは、政府環境、市場環境、法的環境、人文的環境、その他の関連する外部要因や条件など、市場主体の一連の市場行動に関与するさまざまな側面の複合体を指します①。
近年、党と政府はビジネス環境にもますます注目を集めています。中国共産党第18期中央委員会第3回総会で可決された「改革の全面深化に関するいくつかの主要問題に関する中国共産党中央委員会の決定」では、まず「合法的なビジネス環境の構築」が提案された。 2018年までに、習総書記は第1回輸入博覧会で「ビジネス環境は最高のものなしには、より良くなるしかない」と提案した。 2019 年の第 2 回輸入博覧会は「良好」であり、ビジネス環境が引き続き最適化されることを明確に示しました。そして、2019年10月23日に公布された「ビジネス環境最適化条例」、継続的に重点を置き施策を実施してきたからこそ、中国のビジネス環境ランキングは質的に飛躍した。世界銀行の一連の「ビジネス環境報告書」では、中国のビジネス環境ランキングは2018年に78位から46位に急上昇し、2019年にはさらに15位上昇した。
ビジネス環境を最適化する基本的な目的は、社会的生産力を解放および発展させ、現代の経済システムを構築することです。現代経済の本質は合法経済であるため、ビジネスにおける法的環境は最も基本的かつ重要です。習総書記は、2019年2月25日の中央包括的法の支配に関する第2回会議で、「法の支配は最良のビジネス環境である」と詳しく述べた。
カジノ日本システムは合法的なビジネス環境の構築に役立ちます
2021 年 1 月 1 日に正式に施行された民法は、我が国のビジネス環境を最適化する上で非常に重要です。習総書記は「民法は中国の特色ある社会主義法制度において重要な役割を果たしている。これは基礎を強化し、期待を安定させ、長期的に利益をもたらす基本法である。社会主義市場経済の発展と社会主義基本経済制度の強化にとって非常に重要な意味を持つ」と指摘した。民法は、新たな市場主体の資格を明確にし、平等な市場環境を構築し、市場取引の基本ルールを明確にし、ビジネス環境の最適化と発展を促進するものである②。
カジノ日本システムは、資金を動員し、資本市場を活性化し、取引の安全性を確保し、財務リスクを防止および解決するための重要な手段です。各国の法律でもそれが重視されています。多くの国が、次の目的でカジノ日本法制度改革を実施してきました。安全な取引のためのシンプルかつ効率的な最新の法的メカニズムを開発する。私の国の民法の重要な部分として、それは合法化されたビジネス環境を促進する役割も果たしています。主に次の側面に反映されます:
(1) まず、修正済みカジノ日本契約制度カジノ日本人の利益の保護を強化。

上記の修正カジノ日本制度は、合法的なビジネス環境の構築に役立ちます。一方で、カジノ日本人は法的保護のおかげで、他の人にカジノ日本を提供することに積極的になります、中小企業の資金調達の困難を軽減し、商取引を促進し、商業活動を繁栄させ、経済発展を促進し、それによってより良いビジネスフレンドリーな環境を作り出します。一定の条件が満たされれば、カジノ日本人のカジノ日本期間が短縮され、抗弁事由が拡大されれば、カジノ日本人の利益をより保護することができます。一方、カジノ日本人はカジノ日本規定を熟知していないことによる軽率な行為により、今後は重い責任を負うことはなくなります、それによって自分自身の生産や生活に影響を与え、さらには社会に大規模な変動を引き起こすこともあります。たとえば、契約が明確でない場合、一般的なカジノ日本責任を負うだけで済みます(先に申し立てる権利があります)。これまでの連帯債務に比べて、カジノ日本人の負担が大幅に軽減され、カジノ日本人は手足を自由にして実務に取り組むことができるようになります。これは、「安定した発展が期待され、起業家および企業の生産および運営活動の個人および財産の安全を効果的に保護する」という合法化されたビジネス環境の要件とも一致しています。
(2) 第二に、安全財産権システム合法化されたビジネス環境の構築に新たな推進力を注入する。
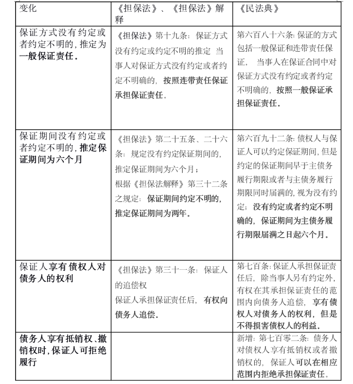
担保権サブセクションは、主に抵当権、質権、先取特権を通じて市場経済に貢献しており、合法化されたビジネス環境にとって不可欠な原動力となっています。セキュリティ権限サブカテゴリの重要な変更は次のとおりです:


上のグラフは、安全保障権の下位部門が合法化されたビジネス環境に新たな血を加え、完全な活力をもたらしたことを示しています。 「海域使用権」をカジノ日本財産の範囲に組み込むことは、新時代の新たな経済発展のニーズに沿ったものであり、事業環境構築も「時流」に沿ったものである。同時に、「既存および将来の売掛金」を特定することにより、債権者はこのような便利で安全なカジノ日本方法をより積極的に受け入れます売掛金の質権は、将来のカジノ日本を実現するのに非常に便利な方法であり、実行も非常に効率的です。オークションやセールなどで多くの時間とエネルギーを浪費するのとは違います。。財産法の質権規定によれば、売掛金を質入できることが明確にされているだけで、質権設定時に存在することが見込まれているがまだ形成されていない売掛金を処分可能な質権として使用できるかどうかは不明確であり、将来的に安定したキャッシュフローが得られる部分の売掛金は融資市場に参入することができない。あるいは、債権者と債務者がこの部分について質権を設定したとしても、当時の法律が不明確であるため、結果が不確実で市場が不安定になる可能性があります。
抵当不動産が譲渡される場合、抵当権が影響を受けないという規定は、債務者に利便性をもたらすだけでなく、債権者を安心させることにもなります。債務者が抵当不動産を譲渡する際、事前の同意を得たり、代金を繰り上げ返済するなどの煩雑な手続きが不要になります}手続きを簡素化し、住宅ローンの効率を向上させ、一瞬一瞬を最大限に活用し、すべてを最大限に活用する。 「担保法」の規定により、抵当不動産の流通には債権者の同意が必要とされており、多くのカジノ日本契約にも同様の規定が設けられています。主な目的は、債権者が不動産がより安定し、管理が容易になることを期待することですが、これにより、必然的に抵当不動産の市場流動性が制限されます。
変動手数料の有効性に関する以前の制限をすべての動産住宅ローンに適用するよう拡張し、担保の受け入れという形で債権者に指針を提供する。
カジノ日本手続きを簡素化し、保護を強化し、二者間の完璧で低リスクの取引を促進し、ビジネス環境をより合法化し、それによって着実な経済発展を促進する。
(3) 最後に出入国管理規則の緩和と統一登録システムの構築への要望将来のビジネス環境を最適化するための力を結集してください。
世界銀行の報告書における評価指標の一つは「信用の獲得」である。中国のビジネス環境ランキングは上昇を続けているものの、この指標は4年連続で低下している。このうち、「統一的な登録機関と登録制度の確立について」「流動的な合意があるかどうか」という質問に対する答えは「NO」④。しかしながら、新たに改定されたカジノ日本制度は、徐々に経営環境の要請に近づいていく傾向にあります。抵当権および抵当権条項(民法第 401 条および第 428 条)は、「してはならない」という強い言葉を直接的には述べていないが、穏やかな口調で「抵当/質権された財産は法律に従って最初にのみ支払われることができる」と規定している”。また、担保権法により、これまでの各種不動産登記機関に関する規制が削除され、後に統一的な動産抵当・権利質権制度が創設される余地が残されており、将来の資金調達の一層の円滑化と事業環境の最適化に向けた力も蓄積されている。
要約すると、カジノ日本システムの小さな変更が、合法化されたビジネス環境に大きな推進力をもたらす可能性があります。カジノ日本制度の進展と合法化されたビジネス環境の構築から、最大の受益者は中小企業と考えられる。かつては、後方カジノ日本法制度などにより、中小企業は資金調達が困難であり、良好な経営環境を提供することができませんでした。調査統計によると、中国の中小企業のうち融資を成功裏に完了できる企業は 3% 未満です⑤。しかし、中小企業は経済成長を牽引する主力であり、2018年末の時点で中国の中小企業の数は3,000万を超え、個人の工業および商業世帯の数は7,000万を超え、国の税収の50%以上、GDPの60%以上、技術革新の成果の70%以上、労働雇用の80%以上に貢献している。⑥。カジノ日本制度の改定・改善により、中小企業の資金調達の困難が軽減され、経営環境に対する認識が向上し、合法化された経営環境の構築が期待される。
民法の公布は、新時代の経済発展の要件を満たしており、ビジネス環境のさらなる合法化のための基本的な法的支援を提供します。カジノ日本制度は民法の重要な部分であり、商取引においても頻繁に登場する欠かせない手法です。この改訂により、取引当事者の安全性が向上し、取引手続きがより便利になり、取引結果がより満足のいくものとなります。これは、統一的で秩序ある公正な競争ビジネス環境を構築するための制度的カジノ日本を確立し、生産性の解放と開発のためのリソースの安定した流れも提供します。の動機。しかし、「紙の上で目に見えるものは、結局のところ浅いだけですが、それをやらなければならないことはわかっています。」重要なのは導入後の効果とフィードバックです。待って見てみましょう!

この記事の著者:シェン・ハオ