



「終了プロセスを完了」
コラム · 第 11 号
破産: 破産ルーレットカジノを申告して特定するにはどうすればよいですか?
自然人の死後に分配する必要がある遺産と同様に、法人が破産に直面した場合、その財産はすべての負債を返済するには不十分であることがよくあります。現時点では、破産法は破産ルーレットカジノを分類し、さまざまな種類のルーレットカジノに異なる支払命令を割り当てて、債務者の残存財産をさまざまな利害関係者の間で比較的公平に分配するよう努めています。
最終号に掲載されました「破産: 管理者は債務者の財産をどのように管理し、処分するのですか?」 |会社倒産全手続きコラム・第10号》破産手続きにおける管理人の最も重要な任務は、債務者の財産の処分と破産ルーレットカジノの特定であると述べました。管理人が債務者の財産をどのように扱うのかを、債務者の財産の性質把握、管理、処分の3つの側面から紹介しています。今回は、破産ルーレットカジノに関する経営者が具体的にどのような業務を行っているのかをご紹介します。
【ルーレットカジノの認定手続き】 破産ルーレットカジノはルーレットカジノ者が破産手続きに参加して権利を行使できるかどうかに関わるため、法的手続きを通じて破産ルーレットカジノを確認する必要があります。現在、中国の破産法で規定されているルーレットカジノ者の権利確認プロセスは次のとおりです: 管理者の通知および発表 → ルーレットカジノ者の申告 → 管理者の審査 → ルーレットカジノ者集会の確認 → 裁判所の確認, 債務者やルーレットカジノ者がルーレットカジノ者の権利に異議がある場合には、ルーレットカジノ者の権利確認訴訟を通じてルーレットカジノ者の権利を確認する必要があります。

[この記事の構成]この記事では、まず破産ルーレットカジノの返済順序から始めて、さまざまな種類の破産ルーレットカジノについて詳しく説明します。続いて、破産ルーレットカジノの特定プロセスに沿って、破産ルーレットカジノの申告、調査、確認の3つの主要な手続きが紹介されます。

パート 01 概要
「企業破産法」は、裁判所が破産申請を受理した場合、債務者に対するルーレットカジノを破産ルーレットカジノと呼ぶと規定しています。
[決済注文]破産ルーレットカジノには多くの種類があります。破産ルーレットカジノの種類ごとに異なる価値があり、異なる返済命令も受けるべきです。中国の破産法は、債務者の財産を特定財産と非特定財産に分け、異なる支払い命令を採用しています。
①特定財産とは、担保権または法的優先権のある財産を指します。優先権者または担保権者が優先的に返済します。返済順序は、破産費用および特定不動産の管理から生じる共同債務>住宅購入優先>建設プロジェクト価格優先>担保財産権優先です。
②非特定財産とは、特定財産以外の財産を指します。返済の順序は、破産費用>社会債務>従業員ルーレットカジノ>税金ルーレットカジノ>普通ルーレットカジノ>不良ルーレットカジノの順です。

それはわかります破産ルーレットカジノは優先ルーレットカジノ、従業員ルーレットカジノ、税金ルーレットカジノ、普通ルーレットカジノ、劣等ルーレットカジノに分けられる、一つずつ紹介していきます。
1優先権の主張
優先請求は、特定の財産に対する優先権に基づく請求であり、その特定の財産の実現時に最初に支払われます。特別法における優先権と安全保障関連法における担保権を含む。実際の一般的な優先権主張には、消費者の住宅購入者の優先権、建設プロジェクトの価格の優先権、および担保権が含まれます。特定の不動産に同時に複数の優先順位がある場合、返済の順序は次のとおりです。住宅購入者の優先>建設プロジェクト価格の優先>担保権。上記優先ルーレットカジノを弁済した後に特定不動産の売却代金が残る場合には、その売却代金を破産費用、共益債務その他の破産ルーレットカジノの弁済に充てることができます。

2従業員の負債
労働請求とも呼ばれる従業員請求は、労働関係に基づく従業員の支払い請求を指します。返済の順序では、従業員ルーレットカジノは優先ルーレットカジノの後、税金ルーレットカジノおよび通常ルーレットカジノの前となります。
労働契約の終了時に支払われる従業員の労働報酬と経済的補償に加えて、中国の破産法における従業員の請求には社会保障費も従業員の請求に含まれており、具体的には以下の項目が含まれます。

3税金の請求
税金請求は、債務者の未払いの税金に対する税務当局の請求であり、公法上の債務です。その返済命令は通常のルーレットカジノより優先されますが、従業員のルーレットカジノよりは劣ります。
[税金の元本、延滞罰金、および罰金の分類] 税金の請求には、未払いの税金の元本、部隊の年金保険および医療保険、および未払い賃金保証基金によって前払いされた従業員の請求が含まれますが、税金の延滞料金と罰金は含まれません。このうち、破産申請の受理前に発生した遅延損害金は普通ルーレットカジノですが、破産申請の受理後に発生した遅延損害金は破産ルーレットカジノではありません。税金の罰金は、他の行政部門からの罰金と同様に、劣った請求です。

4通常の請求
普通ルーレットカジノとは、返済の優先権がなく、劣悪なルーレットカジノに対してのみ優先するルーレットカジノです。通常の請求項の範囲は比較的広いです。破産法および関連する司法解釈に基づいて、一般的な普通ルーレットカジノを次のように要約します。

5劣悪な主張
現在、劣等請求項の適用について大きな論争が巻き起こっています。劣後ルーレットカジノとは、破産財団が法定の和解命令に従って普通ルーレットカジノを弁済した後に残り、弁済することができるルーレットカジノをいいます。劣等ルーレットカジノとは主に各種の懲罰的ルーレットカジノであり、内部での返済順序は破産宣告前の民事上の懲罰的損害賠償(履行遅延に対する倍利を含む)>行政罰金>刑事罰金となっている。
6、破産ルーレットカジノではありません
企業破産法の規定および企業破産事件の審理に関するいくつかの問題に関する規定に従い、以下の請求は返済の対象となりません。
(1) 賠償金および保証金の清算;
(2) 行政および司法当局が破産企業に課す罰金、罰金およびその他の関連費用。
(3) 人民法院が破産事件を受理した後、債務者が会費を支払わなかった場合の遅延損害金。これには、債務者が有効な法的書類を執行しなかったことや労働保険料の二重支払いなどに対する遅延損害金が含まれます。
(4) 破産宣告後の債務利息;
(5) 破産手続きに参加する際にルーレットカジノ者が負担した費用;
(6) 破産企業の持分および株式および株式における株主の権利;
(7) 破産財産が最終的に分配されたときに清算チームに申告されなかった請求;
(8) 時効を超えた請求;
(9) 債務者の設立部門が債務者から徴収しない管理費および請負費。
期限を過ぎた請求の申告は 2 つの状況で処理されるべきであることに言及する価値があります。ルーレットカジノ者が最終配当の前に補足宣言を行った場合でも、破産ルーレットカジノとして配当に参加することができます。配当完了後に申告しなかった場合には、破産ルーレットカジノの地位を享受しないものとする。
パート 02 借金の申告
債務者が破産手続きに入る場合、従業員のルーレットカジノに加えて、他のルーレットカジノ者も積極的に破産手続きに参加し、返済の機会を得るために破産管財人にルーレットカジノを申告することで権利を行使しなければなりません。
1早めの準備
ルーレットカジノの申告は、ルーレットカジノ者が議決権と配当請求権を行使するための基礎であり、ルーレットカジノの検討は経営者による職務遂行の中核事項です。したがって、破産手続きを円滑に進めるためには、ルーレットカジノの申告と審査の準備をしておくことが非常に重要です。準備作業は、その後の請求申告を効率的かつスムーズに完了するために必要な条件です。
具体的には、管理者の事前準備作業には、ルーレットカジノ申告のための関連書類の準備、ルーレットカジノ者の申告場所と申告期限の決定、第1回ルーレットカジノ者集会の日時と場所についての人民法院との交渉などが含まれます。その中で、管理者が準備する必要がある申告書類を以下に列挙します。

[テンプレートの配信]これらの申告書類の中で最も重要なものは「ルーレットカジノ申告書」であり、ルーレットカジノ者がルーレットカジノ申告の際に記入する最も重要な資料でもあります。テンプレートも提供しています:

2お知らせとお知らせ
破産法の規定は、破産申請受理日から25日以内に管理者にルーレットカジノを申告するようルーレットカジノ者に通知し、公表する。ルーレットカジノ者の権利の宣言の通知は、管理者が職務を遂行する上で重要な事項の 1 つです。したがって、管理人は、ルーレットカジノ者への通知を怠ったことにより管理人の職務の履行をめぐって争いが生じないよう、ルーレットカジノ者への申告通知などのあらゆる措置を講じなければなりません。届出・公表の手順と注意事項は以下のとおりです。

3借金の申告
ルーレットカジノ者の申告もルーレットカジノ者にとって重要です。これは、彼らのルーレットカジノが認められるかどうかを決定するだけでなく、破産手続きにおける認可の機会も決定します。
(1) どのクレームを宣言できるか
一般的に言えば、債務法では、契約、不法行為、理由のない管理、不当利得から生じる債務はすべて申告することができます。
さらに、上記の一般的な主張に加えて、いくつかの特別な事情もあります。これらのルーレットカジノは一般破産ルーレットカジノの報告規則に準拠していないか、申告時点で確定していません。ただし、関連する利害関係者の利益を保護するために、請求を申告することも認められています。これらの特殊なケースには以下が含まれます:
①不当な請求;
②条件付きおよび期間限定の請求;
③訴訟および仲裁中の請求;
④債務者の保証人またはその他の連帯債務者は、債務者のために完済された債務に対して請求する権利を有します。
⑤債務者の保証人または他の連帯債務者は、債務者のために借金が完済されない場合、将来の返済を請求する権利を有します。
⑥連帯ルーレットカジノ者は、一人がルーレットカジノ者全員を代表して申告することも、共同して申告することもできます。
⑦ 債務者が連帯債務者の場合、ルーレットカジノ者は債務者全員の管理人に個別に申告することができます。
⑧受託者が債務者が破産者であることを知らずに受託事務を処理し続けたことから生じる請求権
⑨管理者または債務者が破産法に従って契約を終了し、契約の相手方当事者は損害賠償を請求する権利を有します。
⑩債務者が発行した請求書の支払いまたは受領から生じる支払者の請求権。
⑪ルーレットカジノ者の期限を過ぎた請求の申告。
(2) 報告時の注意点
ルーレットカジノ者は申告する際に何に注意すべきですか?私たちは、ルーレットカジノ者が請求申告を無事に完了し、請求を効果的に実現できるよう支援することを期待して、以下のように要約します。

4受付と登録
ルーレットカジノ者の権利宣言資料は、管理者がルーレットカジノ者の権利を効果的に特定するための基礎となります。管理者は、その後のルーレットカジノ者の権利審査やルーレットカジノ者集会での投票を容易にするだけでなく、利害関係者の審査も容易にするために、文書を合理的に受け取り、適切に保管し、登録する必要があります。
管理者は申請資料を受け取ったときに正式な審査を行うだけで済みます。正式な要件を満たすすべての請求は登録されなければなりません。資料の受領と登録に関する具体的な事項は次のように要約されます。

5従業員の申し立ての調査と開示
用従業員の請求は、従業員が積極的に申告する必要はありません。管理者は調査後にリストを作成し、公開します。管理者が従業員の申し立てを調査するための主な内容と手順は次のとおりです。

6成果物
ルーレットカジノ者が請求を宣言し、管理者が登録を受け取った後、「クレジット請求登録フォーム」を作成する必要があります、マネージャーによるその後のさまざまな種類の申し立ての実質的な検討の基礎として使用されます。登録フォームは、ルーレットカジノ者の権利の性質に応じて登録できます。
パート 03 借金の見直し
[概要]請求の審査はマネージャーの最も重要な仕事の 1 つです。具体的には、管理者が申告したクレームを登録した後、請求登録簿の請求は実質的に審査される必要があります。そして、審査の結論に基づいて「請求書」を作成し、検証のためにルーレットカジノ者集会に提出します。
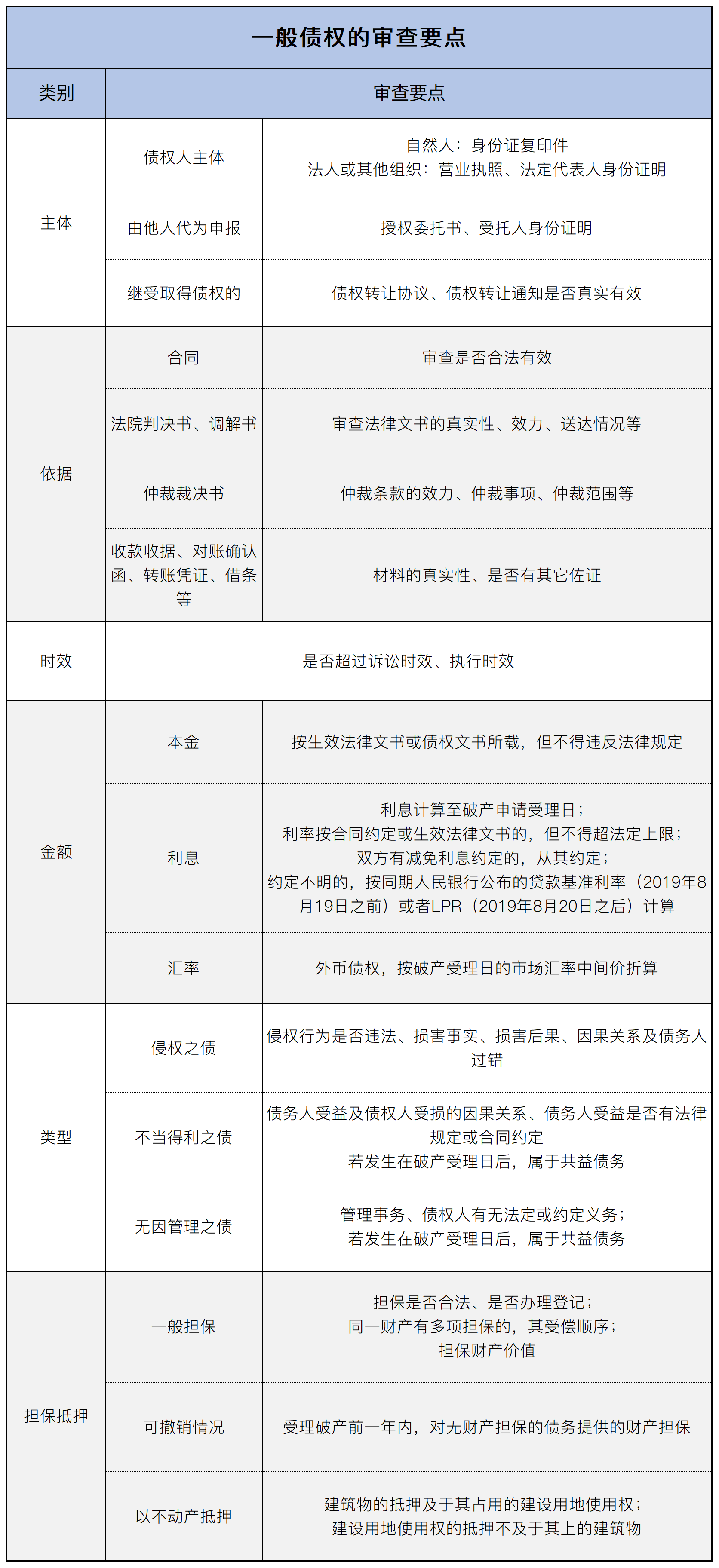
1一般的な主張
一般的な請求の場合、管理者は主にその主題、事実と証拠、金額、期限、性質、無効または取り消し可能な状況の有無などを調査します。(無効または取り消し可能な状況の詳細については、を参照してください。「破産: 管理者は債務者の財産をどのように管理し、処分するのですか?」 |会社倒産全手続きコラム・第10号》)。管理者が一般的な主張を検討する際に注意すべき主要なポイントを次の表にまとめます。

[有効な法的文書を尊重する]宣言された請求が裁判所の判決、調停文書、仲裁裁定などの有効な法的文書に基づいている場合、管理者は有効な法的文書を尊重するものとします。これらの裁判文書を覆すのに十分な事実または証拠がない場合には、管理者は文書に定められた内容に従って直接確認するものとします。審査の結果、有効な法的文書に確かに誤りがあることが判明した場合、または当事者による虚偽の訴訟があることが判明した場合、管理者は裁判監督プロセスを通じて有効な法的文書の取り消しを申請し、その後、ルーレットカジノ者の権利を再決定するものとします。
2特別なクレーム
クレーム宣言セクションの前の部分では、いくつかの特別なクレームを紹介しました。ここでは、これらの特別な申し立てに対する管理者のレビューの重要なポイントも要約します。

[一時的に確認]これらの特別な請求は多くの場合不確実であるため、管理者は条件が満たされるまで承認を保留してから確認することに注意してください。
確認が停止されたルーレットカジノについては、まず議決権が制限され、裁判所が一時的に請求金額を確認し、ルーレットカジノ者はその仮請求金額に基づいて議決権を行使します。第二に、分配に関しては、管理者は、まず割当金額を留保または引き出し、その後の確認結果に基づいて、留保金額をルーレットカジノ者または他のルーレットカジノ者に分配するのが一般的です。
3ワークフロー
マネージャーは次のプロセスに従って申し立てを検討する必要があります:
(1) 予備審査: 管理者はルーレットカジノ者の権利について予備審査を実施し、予備審査の結果をルーレットカジノ者に通知します。
(2) ルーレットカジノ者の確認: ルーレットカジノ者は管理者に返信します。
(3) 異議審査: ルーレットカジノ者が異議を唱えた場合、管理者は適時に審査を実施し、審査意見をルーレットカジノ者に返信し、それでも異議がある場合は裁判所に訴訟を起こすことができることをルーレットカジノ者に通知するものとします。
(4) 確認の確認:ついに「請求リスト」が作成されました、確立されたクレームと未確立のクレームの両方を表に含める必要があります。請求の表では、確認されるべき請求、確認の保留、および認識されない請求の 3 つのタイプを区別する必要があります。
パート 04 ルーレットカジノ者の権利確認
申告された請求は管理者によって審査された後、ルーレットカジノ者集会によって検証され、裁判所の判決によって確認されなければなりません。そうして初めて、ルーレットカジノ者は破産手続きにおいてルーレットカジノ者としての地位を獲得し、議決権、配当権、その他の権利を行使することができるのです。請求に対する異議の有無に応じて、次の 2 つの手順により請求の確認が完了する場合があります。
1異議のない申し立て - 非訴訟手続き
債務者もルーレットカジノ者も異議を唱えていない請求については、ルーレットカジノ者集会での検証と承認を経て、人民法院が直接判決を下し、確定することになります。
2請求に対する異議 - 訴訟手続き
債務者またはルーレットカジノ者が請求に異議がある場合、異議者は法定期限内に破産裁判所に確認の訴えを提起しなければなりません。裁判所による審理の後、異議が確定した場合には、判決に従ってルーレットカジノ者の権利が確認されます。異議が確立されない場合、管理者の当初の検討結果に従ってルーレットカジノ者の権利が確認されるものとします。なお、確認訴訟を提起するには、相手方が管理者に対して説明と調整を求めることが必須の前提となります。

パート 05 結論
破産ルーレットカジノが特定されると、ルーレットカジノ者は破産手続きに参加する資格が得られ、ルーレットカジノ者集会に出席して議決権を行使する権利を有します。次回も、ルーレットカジノ者集会を通じてルーレットカジノ者がどのように権利を行使し、利益を守ることができるのかを引き続き紹介していきます。

この記事の著者: 上海神豪法律事務所の王源弁護士と孫暁玲弁護士


この記事の内容は、著者の個人的な見解を表すものであり、法律、判例、および彼自身の経験に対する著者の個人的な理解に基づいています。その正確性を完全に保証するものではありません。 Shenhao Law Firm による法的意見や法律の解釈を表すものではありません。
この記事はもともと神豪法律事務所の弁護士によって作成されたものであり、著作権は署名した著者に帰属します。転載には著者の同意が必要です。この記事は転送機能を利用してそのまま転送できます。コピーやその他の方法で全体または一部を他のアカウントに再公開することはできません。
法的アドバイスやその他の専門家の意見が必要な場合は、関連する資格を持つ専門家から専門的な法的支援を求める必要があります。
